에너지 저장소자
1. 커패시터




2. 인덕터



3. SPICE 실습
3-1 변압기
변압기 회로를 구성하고 파형을 확인해보자.



에러를 통해 트랜스포머(변압기)의 특성에 맞게 회로를 수정해보자.
Error-15142 - 왼쪽과 오른쪽 회로는 전기적으로 절연, 전압전류가 아닌 자속의 형태로 에너지가 넘어가는 것이다. 그러므로 서로 다른 회로이므로 두 회로 각각 접지해줘야 한다. (isolated - tranformer)
Error-15143 - SPICE tool에 대한 이해가 필요하다. SPICE는 해석 시 transient가 아닌 동작적 해석을 가장 먼저 한다. (DC해석) 따라서 위의 회로를 보면 인덕터로 인해 short처럼 해석하여 초기값을 구할 수가 없기에 에러가 발생한 것이다. 따라서 직렬로 저항을 달아줘야 하고, 매우 작은 저항을 달아줌으로써 영향을 끼치지 않게 한다.


예상대로, 인덕턴스를 4:1로 설정했기에 전압이 2:1 비율로 측정되고 있다. 100V와 50V인 것을 확인할 수 있다.

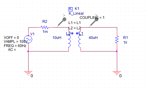
인덕터 두 개와 K_Linear 를 이용하여 변압기와 똑같은 결과를 얻을 수 있다. K_Linear에서 L1, L2를 작성해준다.

그리고 다음으로 전류를 확인해본다.


왼쪽 회로에서는 현재 short와 마찬가지이고 저항이 매우 작기 때문에 전류가 매우 크고 오른쪽은 전류가 매우작다. 대략 1000배 이상 차이가 나기에 오른쪽 회로의 파형이 제대로 보이지 않고 있다.
Plot- add plot to window 클릭하여 두 파형을 나눠서 확인할 수 있다. 이 때 파형을 옮기기 위해서 왼쪽아래의 라벨을 잘라내고 새로 만든 창에 붙여넣는다.

위상이 조금 틀어졌지만 위와 같이 결과를 확인할 수 있다.
한가지 유의할 점은, 저항을 이용하여 전압분배를 통한 방법은 전압원을 만드는 것은 아니다. 변압기를 구성하는 것은 전압원을 만드는 것과 같다. 그러나 주파수를 바꿀 순 없다. 주파수를 바꾸기 위해선 교류를 DC로 만들고 다시 원하는 주파수의 교류회로를 만들어야 한다. (인버터 시스템)
3-2 RLC 소자 특성

디지털 클락을 이용하여 RLC 소자 특성을 확인해본다. 직관적으로 해석했을 때, R은 0v, 5v 클락 파형은 유지하고 전류의 양이 감소한 채 나오고, L과 C는 voltage가 시간에 따라 바뀌는, edge에서 파형이 변할 것이다.

시뮬레이션은 위와 같이 셋팅한다.

current marker 찍을 땐 전류가 들어가는 방향에 찍어야 한다.

RLC 소자의 특성을 확인할 수 있다. 초록 - R, 파랑 - C, 빨강 - L


저항은 입력 파형의 변화없이 전류의 양만 감소하였고, 인덕터는 전류 지연 현상, 캐패시터는 edge부분만 전류가 통과된다. L은 고주파 성분을 통과시키지 못하고, C는 고주파 성분만 통과시킨다.

색칠된 부분을 보면, 전류가 사라지지 않아 큰 전압을 유발하는 문제 발생한다.
다음은 각 R L C 소자를 통과하는 전압을 확인한다.

freq를 바꿔서 알아서 툴이 돌리도록 셋팅하여 시뮬레이션해보자. 먼저 freq에 값을 변수 fr로 설정한다. 그리고 PARAM을 추가한다.

PARAM 셋팅에서 new property를 추가해주고 디스플레이해준다.

위와 같이 시뮬레이션 셋팅을 해준다. Parametic Sweep을 클릭하고 파라미터 이름을 적어주고 시뮬레이션할 freq 변수 값을 아래 value list에 일렬로 적는다.
R 소자의 파형을 확인한다.


전압은 5V에서 2.5V로 줄었지만 고주파 저주파 모두 동일하게 잘 나오고 있다. 즉 전류가 2.5mA로 감소하였고 R회로는 전류제한을 위한 회로이다.
L-R 회로의 파형을 확인한다.


인덕터의 특성상 저주파 성분은 잘나오지만 고주파 성분은 차단된다. 즉, L-R 회로는 LPF 특성을 갖는다.
C-R회로의 파형을 확인한다.


캐패시터 특성상 고주파 성분은 잘 나오지만 저주파 성분은 차단다. C-R 회로는 HPF 특성을 갖는다.

'[Harman교육] 전자회로 해석 및 설계' 카테고리의 다른 글
| [23.05.08] 전자회로 해석 및 설계 day5 (0) | 2023.05.19 |
|---|---|
| [23.05.19] 전자회로 해석 및 설계 Day8 - BJT, MOSFET (0) | 2023.05.19 |
| [23.04.28] 전자회로 해석 및 설계 - 수동필터 (0) | 2023.04.28 |
| [23.04.21] 전자회로 해석 및 설계 day2 - 등가회로, 최대전력전달 (1) | 2023.04.24 |
| [23.04.17] 전자회로 해석 및 설계 day1 - 중첩의 원리 (0) | 2023.04.18 |