1. 주파수 해석

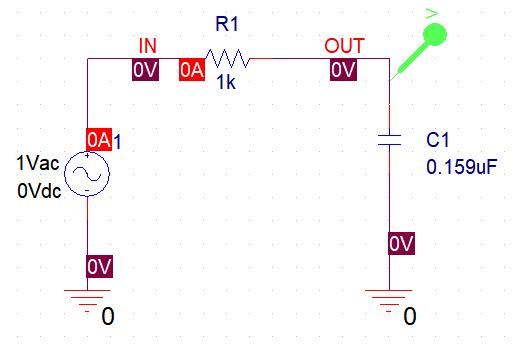
시간에 따라 주파수가 변하는 해석을 위해 VAC를 전압원으로 사용한다.

주파수 해석을 위해 위와 같이 셋팅하면 된다.

100Hz까지 일정한 출력(=1V)이 나오다가 1MHz를 넘어가면서부터는 출력(=0V)이 나오지 않는 것처럼 보인다. 즉 회로는 정상적으로 동작하지 못하고 있다. 보통 일정한 출력에서 0.707 까지가 정상 출력으로 하며 차단주파수/cutoff freq/반전력주파수/corner freq/3DB주파수 라고 부른다.

그래프를 확대해보면 대략1kHz 쯤이 0.707 즉, cutoff freq인 것을 알 수 있다. 대역폭을 찾기 위해 cutoff freq(fc)를 알아야하기 때문에, 주파수 해석은 cutoff freq을 찾기 위함이라고도 생각할 수 있다.

dB로 해석해보자.

위와 같은 파형을 확인할 수 있으며 기울기를 계산하면 -20dB/decade 임을 알 수 있다.

그래프를 확대해보면 -3dB지점이 1kHz임을 확인할 수 있다.
//1kHz 오실로스코프 등가회로


파란색 파형이 위상이 45도 뒤쳐졌다. 두 파형을 맞춰보자.

cutoff freq를 1kHz에서 5kHz로 즉, 5배 크게 하기 위해 시정수를 줄여야 한다. 따라서 C를 5배 작은 값으로 바꿔서 시뮬레이션해본다.

VSIN 전압원에서 AC를 활용해본다. AC값을 설정하면, DC해석에서는 반영되지 않고, AC 해석시에 VAC처럼 적용이 된다. 시뮬레이션 셋팅은 AC sweep으로 바꾼다.

dB 파형 확인을 더 편하게 확인하기 위해 위와같이 마커를 지정할 수 있다.


cutoff freq가 5배 커진 것을 확인할 수 있다.

(개념)

라플라스부품을 사용하여 전달함수를 그릴 수 있다.

결과를 보면 결과가 똑같은 것을 확인할 수 있다.
2. 수동필터
0.707 기준으로 주파수의 pass/ stop 즉, 주파수가 통과했는지가 정해진다.

HPF


BPF


LPF, HPF 의 C값이 같기 때문에 제대로된 BPF 파형을 확인하기 어렵다


(개념추가)

직렬 공진회로와 병렬 공진회로를 구성하였다. 직렬 공진회로에서 1G 저항을 달아준 이유는, SPICE 가 동작적 해석을 할 수 없기 때문이다. (open동작) 따라서 1G저항을 달아줌으로써 open과 마찬가지인 회로를 만들어준 것이다.

위와 같이 AC sweep 시뮬레이션 셋팅을 해주었다.

SRF 값 같음, 초록색이 직렬공진, 빨간색이 병렬 공진의 파형이다. 파형이 제대로 안나와서 y축 우클릭 후 log로 바꿔주었다.
이제 전달함수를 보자



2차 회로를 구성하였고 결과를 보면 10배차이, 40dB 기울기를 확인할 수 있다. 다만, 튄 부분 peaking 영역이 있는데 이는 공진회로 때문에 생긴 것이다.

peaking영역에서는 noise를 증폭하며 시간영역에서 해석했을 때 아래와 같은 파형이 나온다.

해결방법은 댐핑 저항을 활용하는 것이다.

작은 직렬 저항으로 공진회로를 안정시킬 수 있다.

2옴의 작은 직렬저항을 달아준 것만으로 튀는 게 없어진 것을 볼 수 있다.

주파수 영역에서도 똑같이 없어진 것을 확인할 수 있다.
'[Harman교육] 전자회로 해석 및 설계' 카테고리의 다른 글
| [23.05.08] 전자회로 해석 및 설계 day5 (0) | 2023.05.19 |
|---|---|
| [23.05.19] 전자회로 해석 및 설계 Day8 - BJT, MOSFET (0) | 2023.05.19 |
| [23.04.21] 전자회로 해석 및 설계 day2 - 등가회로, 최대전력전달 (1) | 2023.04.24 |
| [23.04.24] 전자회로 해석 및 설계 day3 - RLC (0) | 2023.04.24 |
| [23.04.17] 전자회로 해석 및 설계 day1 - 중첩의 원리 (0) | 2023.04.18 |