셀의 레이아웃을 만들어보자.

nmos는 1u로 만들어서 배치한다.

Pmos는 n-well, Nmos는 psub 연결, 단축키O (via)를 눌러서 만들어보자.

nmos와 psub 간격은 0.1u, 단축키K를 누르면 눈금확인가능하다.

pmos도 맞춰준다.

이제 pmos는 전체 n-well로 덮어줘야 한다. R을 눌러서 감싸주고, S를 눌러서 조정해준다. 위와 같이 만든다.
이제 wire를 메탈로 그려보자


왼쪽 창에서 poly를 누르고 R누르 pmos와 nmos 사이에 폴리를 연결해준다. (살짝 겹치게)
이 때 간격은 5.78u 길이여야 한다. DRC 체크 후에 전체적인 사이즈를 줄인다.


메탈도 연결해준다.

메탈과 폴리를 연결해보자, 비아를 만들어준다. POv -> 공간을 위해 Rotate해서 쓴다.

이제 라벨을 붙여주자

Metal1 lbl (label)을 눌러주고 단축키 L을 눌러서 라벨을 만들어서 메탈에 붙여준다.
이제 저장 후 DRC 체크해보자.



에러가 발생한 경우, 해당 에러 클릭 후 오른쪽 방향키를 누르면, 에러가 발생한 위치를 보여준다.
수정해주자.

0.12u 보다 크게 수정해주면 된다.
이제 레이아웃과 스키매틱이 일치하는지 LVS를 해보자.



이렇게 매치된 결과를 확인할 수 있다.
이제 VSS 라벨을 지우고 DRC LVS 를 돌려보면 아래와 같이 에러가 발생한다.

발생한 에러 - Pins 를 누르고 Open Tool을 누른다.

VOUT 클릭 후 ZOOM을 누르면 에러 발생한 위치를 확인가능하다.
내부가 보이고 안보이고는 shift + F , Ctrl + F 로 변경가능하다.
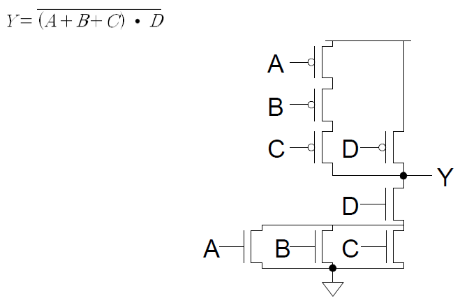
이제 2NAND 레이아웃을 해보자.



이제 비아를 만든다.

n-well도 만들고 pmos 전체를 덮는다.

폴리를 그릴 때 R 로 그릴 수 있고 P로 그릴 수도 있다.


메탈 연결해준다.


그리고 라벨을 붙여준다.
DRC 체크한다. LVS 한다.
'[Harman교육] Full Custom IC One Chip' 카테고리의 다른 글
| [23.06.09] Full custom IC 설계 Day1 (0) | 2023.06.09 |
|---|










































































































































































































