1. 등가회로



위처럼 회로 해석을 위해 테브난 등가회로/ 노턴 등가회로로 표현할 수 있으며, 결과는 같아야 한다.


IC의 출력 단에서의 출력 임피던스 추정 방법이다. IC 출력단을 open하고 V를 측정하고, short 하여 I를 측정한다. R을 계산하여 구할 수 있다.
이제 PSPICE를 사용하여 실습해보자.

먼저 시뮬레이션 셋팅한다. 시뮬레이션 런 후에 확인하고 싶은 V, I W를 클릭하면 된다.

위의 회로는 아래와 같이 테브난 등가 회로, 노턴등가회로로 표현할 수 있다.

입력저항 R에 걸리는 전압 및 전류가 동일한 것을 확인할 수 있다.
논리1일 때


논리 0일 때


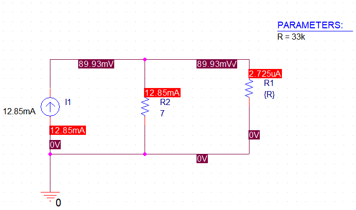
왼쪽 회로를 보면 출력단 open (출력저항 = 1T)로 셋팅하면 전압 90mV를 확인하였다. 오른쪽 회로에서는 출력단 short (출력저항 = 1m) 하여 전류 12.85mA를 확인하였다.
90/ 12.85 을 계산하면 저항은 약 7옴인 것을 알 수 있다. 따라서 아래와 같이 테브난/노턴 등가회로를 구성한 후 결과가 같은지 확인해본다.


위에서 구한 값을 이용하여 테브난/노턴 등가회로를 구성하였다. 임의의 저항값을 주고 결과를 확인하였을 때 입력저항에 같은 전압과 전류가 걸리는 것을 확인할 수 있다.
2. 최대전력전달





위와 같이 회로를 구성하고 DC sweep 시뮬레이션 셋팅을 해준다.

toggle cursor 를 클릭하면 파형의 값을 읽기 쉽다.

파형을 확인해본 결과 RL이 100옴일 때 최대전력전달이 가능한 것을 알 수 있다.
3. 정현파 (사인파)


위와 같이 셋팅하여 사인파의 파형을 확인해본다. 이 때 Run to time은 파형을 몇 seconds 동안 출력할 것인지 정하는 것이다. 한 주기를 고려해서 원하는 시간을 지정하면 된다. (한주기 1ms)
셋팅 후 V prove를 찍고 시뮬레이션을 run한다.

결과를 보면 파형이 매끄럽지 않게 출력된 것을 확인할 수 있다.

계산 간격을 촘촘하게 줄수록 정교하고 매끄러운 파형을 그릴 수 있다. 1ms 라는 주기를 고려하여 1us 간격을 입력했다.

아까와 달리 파형이 매끄럽게 출력된 것을 확인할 수 있다.

한 가지 유의해야할 점은, 사인파 크기를 Vp로 측정하지 않고 Vpp로 측정되는 기기들이 많다는 점이다. 피크 투 피크로 계측했던 이유는, 예전엔 중앙값을 찾기가 어려웠기 때문이다. 현재는 물론 디지털 오실로스코프 등 Vp 값을 찾을 수 있지만 그럼에도 여전히 Vpp로 측정하는 기기들이 많으므로 이런 부분을 잘 확인한 후 계측해야 한다.
<실효값>
교류의 경우 파워를 계산하는 것이 쉽지 않다. (직류는 공급하는 파워와 같다.)

중요한 것은, 사인파에서 Vrms(실효값)은 결국 진폭과 상관관계가 있다는 것이다. (Vm = Vp) 즉, 0.707Vp이며 진폭의 70.7% 지점을 값으로 가진다. 추가적으로 펄스파는 Vrms = Vp, 삼각파는 Vp를 루트 3으로 나눈 값임을 알아두자.

위의 회로를 사용하여 실효값을 확인해보자.

시뮬레이션 결과 창에서 위의 아이콘을 클릭한다.

RMS를 누르고 전압노드를 클릭해주면 아래처럼 표현된다.

초록색이 100V 이고, 빨간색이 실효값으로 표현된, 0.707이 곱해진 값이다. 커서를 눌러 정확한 값을 확인할 수 있다.
이제 직류와 교류 신호를 비교해보자

초록색은 DC 전력이고 빨간색은 AC 전력(실효값) 이다.

AC 전력은 위와 같이 계산해서 만들어줄 수 있다. P = Vrms제곱/R

100V DC (Voffset = 100V)와 100V 사인파를 중첩한 경우이며, DC와 AC모두 전력을 공급한다.

중첩된 전력에 대한 파형이다. (Vrms제곱/R)

빨간색은 DC AC의 중첩된 Vrms 값이다. 100루트2 = 약 140V이다.
멀티미터로 측정 시, 중첩된 값이 아닌 순수 교류회로의 rms 값만 측정해준다. 따라서 DC값과 AC 값을 따로 측정하여 계산해서 구해야 한다.
<펄스파형>

'[Harman교육] 전자회로 해석 및 설계' 카테고리의 다른 글
| [23.05.08] 전자회로 해석 및 설계 day5 (0) | 2023.05.19 |
|---|---|
| [23.05.19] 전자회로 해석 및 설계 Day8 - BJT, MOSFET (0) | 2023.05.19 |
| [23.04.28] 전자회로 해석 및 설계 - 수동필터 (0) | 2023.04.28 |
| [23.04.24] 전자회로 해석 및 설계 day3 - RLC (0) | 2023.04.24 |
| [23.04.17] 전자회로 해석 및 설계 day1 - 중첩의 원리 (0) | 2023.04.18 |